Severe Fever with Thrombocytopenia Syndrome (SFTS), caused by tick-borne viruses, poses a major public health threat with a case fatality rate of up to 30% and sustained endemicity in East Asia. However, traditional detection methods either rely on expensive equipment or carry a high risk of false positives, failing to meet the point-of-care testing needs of primary healthcare facilities.
Recently, a research team led by Professor Wang Tao from the School of Life Sciences, Tianjin University School of Medicine, and the State Key Laboratory of Synthetic Biology at Tianjin University published an online research paper titled "A temperature-controlled one-pot CRISPR/Cas12b combined with ERA detection system in SFTSV detection" in the international journal Sensors and Actuators: B. Chemical. The team developed a temperature-regulated one-pot ERA detection system, overcoming the compatibility challenge between amplification and ERA detection and providing a novel solution for the rapid diagnosis of SFTS virus (SFTSV).

Key Pain Points: Why Do Traditional Tests Fall Short?
SFTSV detection has long been plagued by three major challenges:
Heavy equipment reliance: RT-PCR requires real-time quantitative PCR instruments, which are hard to deploy in resource-constrained areas.
Complex operations: ELISA takes over 2 hours to complete and involves multiple plate-washing steps.
Difficulty balancing specificity and sensitivity: While LAMP cuts the time to 1 hour, it demands complex primer design, is prone to nonspecific amplification, and has a limit of detection (LOD) of only 100 copies/μL.
Even CRISPR-based diagnostic technologies emerging in recent years struggle with clinical translation, hindered by issues like "two-step reactions prone to contamination" and "high costs of chemical modifications".
Technological Breakthrough: A Temperature "Switch" Enables "One-Pot" Detection
The core innovation of the TCOD (Temperature-Controlled One-pot Detection) system lies in using temperature differences to achieve temporal separation between amplification and CRISPR detection. No chemical modifications or enzyme engineering are needed, and the specific mechanism can be clearly understood through the figure below.

This design ingenuously leverages the temperature characteristics of two key components:
1.ERA amplification module: It employs the ERA kit from Suzhou GenDx, which can efficiently amplify target genes at 37-42℃, achieving sufficient product accumulation in just 20 minutes.
2.AapCas12b detection module: Experimentally validated (Fig. 2A), this protein exhibits the highest cleavage activity at 60℃ while its activity is significantly inhibited at 37℃—perfectly avoiding the "premature cleavage" issue during the amplification phase.

Performance Validation: Single-Copy Detection in 45 Minutes with 100% Clinical Concordance
Through multi-dimensional experiments, the team verified the outstanding performance of the TCOD system:
1.Sensitivity: Single-copy level detection, setting a new benchmark for the industry
After optimizing parameters such as probe concentration (400 nM as the optimal value) and RNP complex concentration (100 nM balancing cost and signal intensity), the TCOD system achieved a limit of detection (LOD) as low as 1 copy/reaction for SFTSV standard plasmids—with the entire process completed in just 45 minutes (20 minutes for amplification + 25 minutes for detection).

2.Specificity: Precise Discrimination of Homologous Viruses with Strong Anti-Interference Capability
When detecting closely related pathogens such as Enterovirus 71 (EV71), Dengue virus type 2 (DENV-2), and Hantavirus (HTNV), the TCOD system showed no cross-reactivity (Figs. 5D-E). Even for SFTSV variants with 0-3 base mutations in the target gene, it still achieved stable detection (Figs. 5F-G), demonstrating high tolerance to viral mutations.

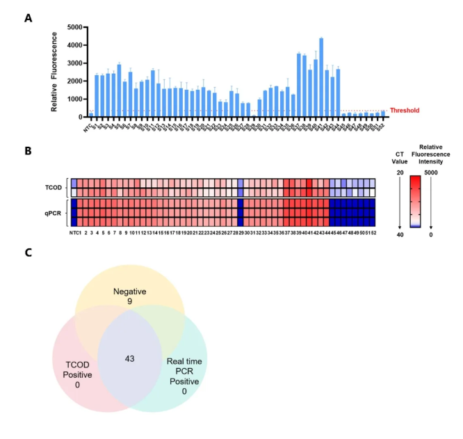
3.Clinical Value: 100% Concordance Validated by 52 Serum Samples
In the detection of 52 clinical serum samples, the TCOD system showed complete consistency with the "gold standard" qPCR (Fig. 6), accurately identifying all 43 positive samples and 9 negative samples. More importantly, no instruments are required after the reaction—positive (fluorescent) and negative samples can be visually distinguished with the naked eye under blue light illumination, perfectly adapting to the "point-of-care testing" scenarios in primary healthcare settings.


Key Support: Why Is Suzhou GenDx’s ERA Reagent the "Perfect Partner"?
The success of the TCOD system is inseparable from the stable support of its core component — the isothermal amplification ERA kit from Suzhou GenDx. Three key advantages of this reagent lay the foundation for the technological breakthrough:
It achieves sufficient target gene accumulation in just 20 minutes at 37℃, more efficient than traditional RPA (requiring over 30 minutes). This makes the 45-minute rapid detection feasible.
Through experiments, the team found that after removing the cleavage buffer inherent to AapCas12b, the ERA master mix can seamlessly coexist with CRISPR components in the same reaction system. No stepwise sample addition is needed, fundamentally reducing the risk of contamination.
The pre-mixed RNP complex retains over 70% of its activity within 2 weeks after lyophilization treatment. It facilitates long-distance transportation and storage in primary settings, solving the "preservation challenge" of point-of-care testing reagents.
Compared with traditional detection methods, the TCOD system, with advantages including "no need for complex instruments, 45-minute results, single-copy sensitivity, and visual interpretation", is expected to become a "powerful tool" for the early diagnosis and epidemiological surveillance of SFTSV. It is particularly suitable for primary settings such as CDCs and community hospitals. Meanwhile, the stable performance of Suzhou GenDx’s ERA reagent provides a reliable guarantee for the industrialization and promotion of this technology.
Doi: 10.1038/s41467-024-49414-7